2 Splement Logic Diagram

2 Splement Logic Diagram

  • Category : Logic Diagram
  • Post Date : January 27, 2026
2 Splement Logic Diagram 9 out of 10 based on 80 ratings. 20 user reviews.

2 Splement Logic Diagram

Logic Diagram Of The Risk Treatment Process

What Is The Logic Diagram Of 4 Bit Subtractor

Free Logic Diagram Examples

Free Logic Diagram Examples

Digital Logic

Plc Latch Flip

Converting Truth Tables Into Boolean Expressions Instrumentation Tools

3 Logic Circuits Boolean Algebra And Truth Tables

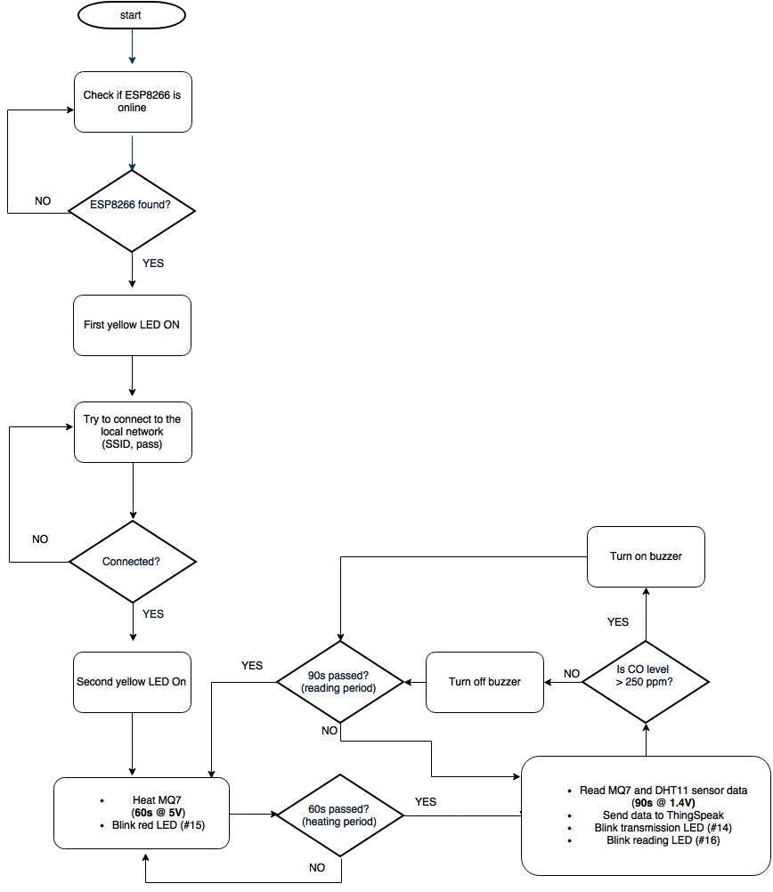
Wireless Weather Station Arduino Esp8266 Thingspeak

133 Questions In Process Modeling

Logic Diagram Of Full Adder

From Logic Gates To Registers Exploring The 74hc173

Logic Diagrams

Plc Logic

Digital Comparator And Magnitude Comparator

55 Relay Ladder Logic Examples Programmable Logic Controllers Plc For Industrial Control

File Full-adder Logic Diagram Svg

1 Problem Solving Uc5d0 Ub300 Ud55c Perspectives

Logic Diagram Representing The Perma

Ladder Logic Basics

Logic Design Using Stateflow Truth Tables

Process Logic Diagram

Logic Of The Dfasy Exit Routine Of Sample Program 2

Edsim51

Logic Diagram Of Hubble

Logical Diagram

Triangle With Circle And Line Meaning

How To Draw Clear L3 Logical Network Diagrams

What U0026 39 S In A Logic Diagram

Power Systems Wiring Diagrams Distribution Maps Geographic Wiring Diagram

Wiring Diagram With Conceptdraw Pro

Computer Network Diagrams Solution

What Is The Difference Between Ladder Logic And Function Block Diagrams

Plc S7 - 300 Basics Lesson9 Ladder Diagram Example

Diagram Templates And Examples

Basic Digital Techniques U0026 Applications

Accumulating Data From Third

4 Most Popular Plc Programming Languages Nowdays

Code Conversions

What U0026 39 S In A Logic Diagram

Logical Network Diagrams Free Logical Network Software With Examples And Templates Free Download

Encoder And Decoder In Digital Electronics With Diagram U0026 Truth Table

Logic Diagram For Exchanging Data Between The Software And Hardware

Logical And Physical Network Diagram

Timescaled Logic Diagram

Block Diagram Of The System Control Logic Of A Networked Smart

Produce Professional Diagrams More Quickly Easily And Cost Effectively

Adventure Art Engineering May 2013

How To Read Data Sheets Logic Timing Part 3 Flip

How To Utilize The Timescaled Logic Diagram

Primavera P6 Create A Network Logic Diagram

Priority Encoder

Logical Diagrams

What Is The Logic Diagram Of A 2-to-4 Line Decoder With Only Nor Gates

Logic Gates Truth Tables Pdf

Physical Network Diagrams Explained

Diagram 2 Splement Logic Diagram

  • Download 2 Splement Logic Diagram

    draw.io is free online diagram software for making flowcharts, process diagrams, org charts, UML, ER and network diagrams

    Open and edit diagrams online with Draw.io, a free diagram software supporting various formats and diagram types.

    Create a new diagram, or open an existing diagram in your new tab. To create a new diagram, enter a Diagram Name and click the location where you want to save the file.

    Create flowcharts and diagrams online with this easy to use software.

    Create and edit diagrams with draw.io, a free diagramming tool that integrates seamlessly with Office 365.

    app.diagrams.net

    Easily import diagrams from Lucidchart to diagrams.net or draw.io with this simple tool.

    Access and integrate Google Drive files with Draw.io using the Google Picker tool for seamless diagram creation.

    Clearing Cached version 29.3.4... OK Update Start App

    confEmbedUpload=For a better editing experience, please use the regular draw.io macro to insert a blank diagram, then from (File menu → Import From → Device...) select the file you want to upload and embed.

    3 way switch,3 way switch wiring,3 way switch wiring diagram pdf,3 way wiring diagram,3way switch wiring diagram,4 prong dryer outlet wiring diagram,4 prong trailer wiring diagram,6 way trailer wiring diagram,7 pin trailer wiring diagram with brakes,7 pin wiring diagram,alternator wiring diagram,amp wiring diagram,automotive lighting,cable harness,chevrolet,diagram,dodge,doorbell wiring diagram,ecobee wiring diagram,electric motor,electrical connector,electrical wiring,electrical wiring diagram,ford,fuse,honeywell thermostat wiring diagram,ignition system,kenwood car stereo wiring diagram,light switch wiring diagram,lighting,motor wiring diagram,nest doorbell wiring diagram,nest hello wiring diagram,nest labs,nest thermostat,nest thermostat wiring diagram,phone connector,pin,pioneer wiring diagram,plug wiring diagram,pump,radio,radio wiring diagram,relay,relay wiring diagram,resistor,rj45 wiring diagram,schematic,semi-trailer truck,sensor,seven pin trailer wiring diagram,speaker wiring diagram,starter wiring diagram,stereo wiring diagram,stereophonic sound,strat wiring diagram,switch,switch wiring diagram,telecaster wiring diagram,thermostat wiring,thermostat wiring diagram,trailer brake controller,trailer plug wiring diagram,trailer wiring diagram,user guide,wire,wire diagram,wiring diagram,wiring diagram 3 way switch,wiring harness

    close