Dvb S Tuner Block Diagram

Dvb S Tuner Block Diagram

  • Category : Block Diagram
  • Post Date : January 26, 2026
Dvb S Tuner Block Diagram 9 out of 10 based on 70 ratings. 10 user reviews.

Dvb S Tuner Block Diagram

Geektonic How Tv Tuners Work

Transcendent Of Reality Guitar Tuning Circuit Using 555

Block Diagram Of Satellite Receiver And Wide

Dvb-s2 Tutorial

95s

Not Quite 101 Uses For An Analog Uhf Tv Tuner

Dvb

Blackloud Tempo Semi U0026 Silicon Labs Collaborate To

Digital Tv Demodulator For Atsc

Blackloud Tempo Semi U0026 Silicon Labs Collaborate To

Ppt

Dvb

Block Diagram Of A Typical L

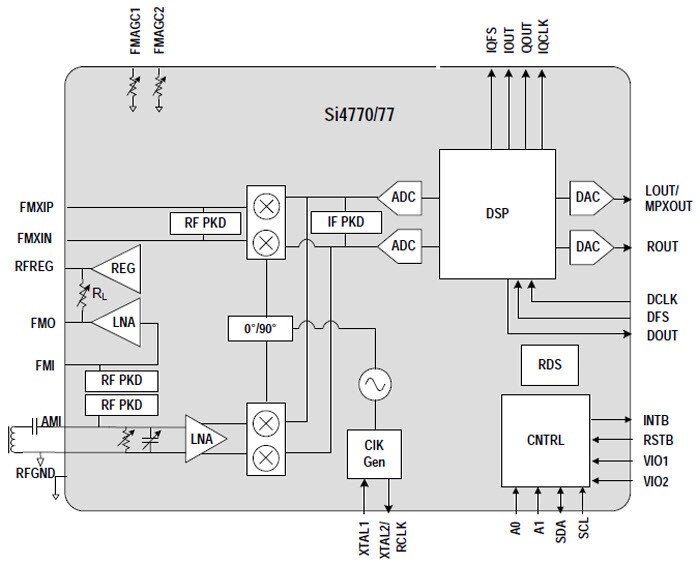
Silicon Labs Si477x Broadcast Radio Receiver And Hd Radio

Xceive Tuner Chip Chosen By Vestel For Use In Lcd Tvs

Sequerrafm1

Hardware - Osmosdr

Planning A Datv Station For Dvb

Dvb-s2 Tutorial

Block Diagram Of The Auto

Main Function Of Tv Tuner

Block Diagram Of The Designed Rf Tuner

Dta-107s2 S2 Modulator With L

Tv Tuner Ic Captures Analog Digital Standards Features

Radiometrix - Radio Modules - Rf Modules

Super Scanner 45-860mhz With 0 01hz Stepsize

Types Of Diagrams - Techtack

Single And Multi Tuner Set Top Box Parts Solutions

Bbc - Standard Grade Bitesize Physics

Dvb Dvb

Alitronika At780pci Dvb T C Qpsk Qam Terrstrial

World Of Embedded Block Diagram Of Adc0809 Adc0808

Dvb

Sdr Solves The Digital Radio Conundrum

Voltase Hobby November 2014

Tda7000 Fm Receiver Block Diagram

Media Tools U0026 Technology First Look Sdrplay Rsp1powerful

Pid Tuning

Design Of Zero

72t36125

Tda7000 Fm Radio Receiver Circuit

Antenna Tuner

8051 Microcontroller Configurable Peripherals

High Performance Digital Control For Industrial Motors

Pid Tuning

Radio

Impedance Tuning 101

N6qw Simpletransreceiver

High Performance Hf Transceiver

What U2019s All This Sdr Stuff Anyhow

Terabox High Performance Reconfigurable Computing Platform

Radio Front End

Home Hitachi Kokusai Electric Comark Llc

Mcp2551 S

Control Upgrade Improves Baghouse Performance

Pci Express Max Read Request Max Payload Size And Why You

Ub2f4 Ub2f9 Fae Uc724 Uc778 Ub3d9 Radio Block Diagram Micom Lcd Audio Amp Radio

Digital Tv Receiver Circuit Diagram

Block Diagram Of A Typical Total Power Radiometer The

Diagram Dvb S Tuner Block Diagram

  • Download Dvb S Tuner Block Diagram

    draw.io is free online diagram software for making flowcharts, process diagrams, org charts, UML, ER and network diagrams

    Open and edit diagrams online with Draw.io, a free diagram software supporting various formats and diagram types.

    Create a new diagram, or open an existing diagram in your new tab. To create a new diagram, enter a Diagram Name and click the location where you want to save the file.

    Create flowcharts and diagrams online with this easy to use software.

    Easily import diagrams from Lucidchart to diagrams.net or draw.io with this simple tool.

    Create and edit diagrams with draw.io, a free diagramming tool that integrates seamlessly with Office 365.

    app.diagrams.net

    Access and integrate Google Drive files with Draw.io using the Google Picker tool for seamless diagram creation.

    Clearing Cached version 29.3.4... OK Update Start App

    7.2 The Software will initiate transfers of data forming part of the Diagrams (“Diagram Data”) to services supplied by third parties when you expressly request conversion of Diagrams: a. to another supported file format; and b. to PDF format.

    3 way switch,3 way switch wiring,3 way switch wiring diagram pdf,3 way wiring diagram,3way switch wiring diagram,4 prong dryer outlet wiring diagram,4 prong trailer wiring diagram,6 way trailer wiring diagram,7 pin trailer wiring diagram with brakes,7 pin wiring diagram,alternator wiring diagram,amp wiring diagram,automotive lighting,cable harness,chevrolet,diagram,dodge,doorbell wiring diagram,ecobee wiring diagram,electric motor,electrical connector,electrical wiring,electrical wiring diagram,ford,fuse,honeywell thermostat wiring diagram,ignition system,kenwood car stereo wiring diagram,light switch wiring diagram,lighting,motor wiring diagram,nest doorbell wiring diagram,nest hello wiring diagram,nest labs,nest thermostat,nest thermostat wiring diagram,phone connector,pin,pioneer wiring diagram,plug wiring diagram,pump,radio,radio wiring diagram,relay,relay wiring diagram,resistor,rj45 wiring diagram,schematic,semi-trailer truck,sensor,seven pin trailer wiring diagram,speaker wiring diagram,starter wiring diagram,stereo wiring diagram,stereophonic sound,strat wiring diagram,switch,switch wiring diagram,telecaster wiring diagram,thermostat wiring,thermostat wiring diagram,trailer brake controller,trailer plug wiring diagram,trailer wiring diagram,user guide,wire,wire diagram,wiring diagram,wiring diagram 3 way switch,wiring harness

    close