Er Diagram For Pharmacy Management System

Er Diagram For Pharmacy Management System

  • Category : Management System
  • Post Date : January 26, 2026
Er Diagram For Pharmacy Management System 9 out of 10 based on 80 ratings. 90 user reviews.

Er Diagram For Pharmacy Management System

Pharmacy Management System Activity Uml Diagram

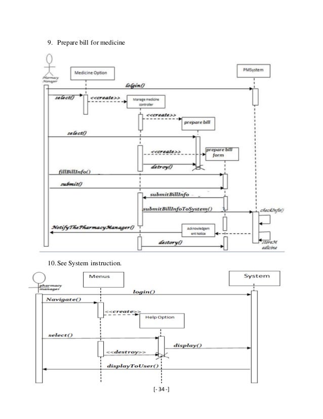
Pharmacy Management System Dataflow Diagram Dfd Freeprojectz

Pharmacy Management System Class Diagram

Pharmacy Management System Php Project

Pharmacy Management System Dataflow Diagram Dfd Freeprojectz

Pharmacy Management System Requirement Analysis And Elicitation Docum U2026

Pharmacy Management System Er Diagram

Er Diagram For Pharmacy Entity Relationship Diagram

Pharmacy Management System Use Case Diagram

Pharmacy Management System Requirement Analysis And Elicitation Docum U2026

Pharmacy Management System Requirement Analysis And Elicitation Docum U2026

Additional Resources For 9

An Er Diagram Of Pharmacy This Er Diagram Is Created And Shared By One Of Users You Can Browse

Online Pharmacy Management System Java Project

Pharmacy Management System Project

Image Result For Pharmacy Clinic E

Cse Projects

Pharmacy Management System Requirement Analysis And Elicitation Docum U2026

My Project Work

Pharmacy Business Process In Uml Activity Diagram

My Project Work

App Based E

Pharmacy Management System

Pharmacy Management System Requirement Analysis And Elicitation Docum U2026

Pharmacy Management Systems

Techmight Solutions Entity Relationship Diagram For Medical Scenario

My Project Work

Pharmacy Management System Project Report

Hospital Management System

Pharmacy Management System Requirement Analysis And Elicitation Docum U2026

Pharmacy Management System Project

Pharmacy Management System Requirement Analysis And Elicitation Docum U2026

Hospital Management System Illustrated With Entity Relationship Diagram Template With Entities

Pharmacy Management System Project

Pharmacy Management System

Pharmacy Management System1

Hospital Management System Overview Project Er Diagram Downloads

Pharmacy Database Management System

Pharmacy Management System Proposal

There Are 5 Confirmed Errors In These Dfds Consider

Cse Projects

Integrated Hospital Management System

Activity

Hospital Management System

Exercise 2 7 The Prescriptions

Image Result For Pharmacy Clinic E

Pharmacy Management System Requirement Analysis And Elicitation Docum U2026

Pharmacy Entity Relationship Diagram

Pharmacy Management System Project

Health Care Management System

Pharmacy Management System Proposal

Integrated Hospital Management System

Self

Sample Thesis Proposal Pharmacy

My Project Work

Hospital Management System Class Diagram

Diagram Er Diagram For Pharmacy Management System

  • Download Er Diagram For Pharmacy Management System

    draw.io is free online diagram software for making flowcharts, process diagrams, org charts, UML, ER and network diagrams

    Open and edit diagrams online with Draw.io, a free diagram software supporting various formats and diagram types.

    Create a new diagram, or open an existing diagram in your new tab. To create a new diagram, enter a Diagram Name and click the location where you want to save the file.

    Create flowcharts and diagrams online with this easy to use software.

    Create and edit diagrams with draw.io, a free diagramming tool that integrates seamlessly with Office 365.

    Easily import diagrams from Lucidchart to diagrams.net or draw.io with this simple tool.

    Access and integrate Google Drive files with Draw.io using the Google Picker tool for seamless diagram creation.

    Clearing Cached version 29.3.4... OK Update Start App

    confEmbedUpload=For a better editing experience, please use the regular draw.io macro to insert a blank diagram, then from (File menu → Import From → Device...) select the file you want to upload and embed.

    If you enter personal information into a diagram and perform an action that requires us to send that diagram to a server for processing, your personal data may be processed on that server, but never stored.

    3 way switch,3 way switch wiring,3 way switch wiring diagram pdf,3 way wiring diagram,3way switch wiring diagram,4 prong dryer outlet wiring diagram,4 prong trailer wiring diagram,6 way trailer wiring diagram,7 pin trailer wiring diagram with brakes,7 pin wiring diagram,alternator wiring diagram,amp wiring diagram,automotive lighting,cable harness,chevrolet,diagram,dodge,doorbell wiring diagram,ecobee wiring diagram,electric motor,electrical connector,electrical wiring,electrical wiring diagram,ford,fuse,honeywell thermostat wiring diagram,ignition system,kenwood car stereo wiring diagram,light switch wiring diagram,lighting,motor wiring diagram,nest doorbell wiring diagram,nest hello wiring diagram,nest labs,nest thermostat,nest thermostat wiring diagram,phone connector,pin,pioneer wiring diagram,plug wiring diagram,pump,radio,radio wiring diagram,relay,relay wiring diagram,resistor,rj45 wiring diagram,schematic,semi-trailer truck,sensor,seven pin trailer wiring diagram,speaker wiring diagram,starter wiring diagram,stereo wiring diagram,stereophonic sound,strat wiring diagram,switch,switch wiring diagram,telecaster wiring diagram,thermostat wiring,thermostat wiring diagram,trailer brake controller,trailer plug wiring diagram,trailer wiring diagram,user guide,wire,wire diagram,wiring diagram,wiring diagram 3 way switch,wiring harness

    close