Hr Diagram Lab Activities

Hr Diagram Lab Activities

  • Category : Lab Activities
  • Post Date : January 27, 2026
Hr Diagram Lab Activities 9 out of 10 based on 80 ratings. 50 user reviews.

Hr Diagram Lab Activities

Lab Creating Activity Diagrams In Visual Paradigm

Blog For Collaborative Learning Online Activities

Lab Creating Activity Diagrams In Visual Paradigm

Cs2357 Ooad Lab Object Oriented And Analysis And Design

Uml Diagrams For Online Hospital Management System

Whats Sa Matta

Flow Chart Showing Sequence Of A Student U0026 39 S Activities

Memoire Online

Test Lab Architecture

Photosynthesis Activities Photosynthesis Steps Diagram And

Lab Activity Hertzsprung

Lab Equipment Crossword With Diagram

H

Mrs Remis U0026 39 Science Blog

87683689 Ooad

Lab Creating Activity Diagrams In Visual Paradigm

Lab Equipment Crossword With Diagram - Part 1

87683689 Ooad

Library Management System Uml Diagrams

Bio 40c Endocrine System Lab Activity Part 1

All Categories

Cs2357 Ooad Lab Object Oriented And Analysis And Design

60780174 49594067

Respiratory System

Activity Diagram For Book Bank Management System

The Basics Of Preclinical Drug Development For

Unit 4

Phy1114

87683689 Ooad

Uml Diagrams For Passport Automation System

Phy1114

Circulatory System

Cells U0026 Microscope Activity Unit

Lab Activity

Activity Diagram - Lab 6

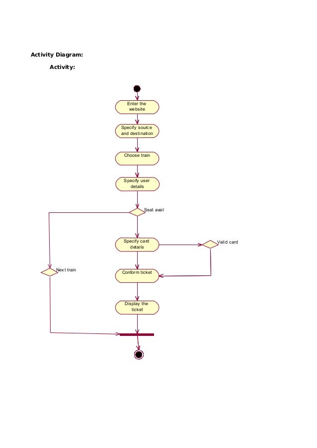
Activity Diagram

Week 15 Photosynthesis And Respiration

Uml Diagrams For Passport Automation System

Learn Science Lab Equipment And Their Uses Lab Instruments

Wasp Body Parts Diagram Activity

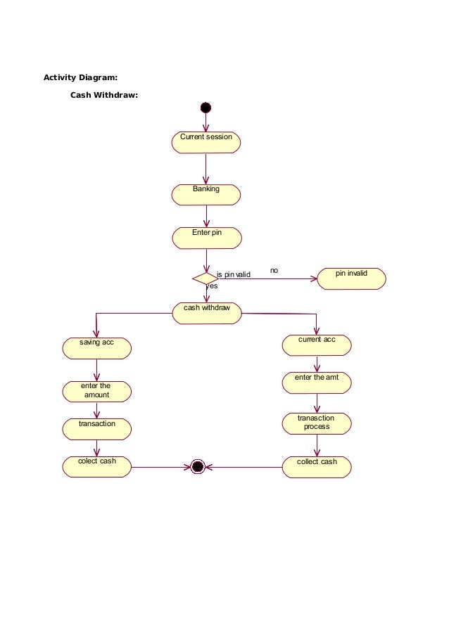
Activity Diagrams For Internet Banking System

Animal And Plant Cell Printable

Laboratory Management System Uml Diagram

H

Discovering That Earthquakes Produce Energy

60780174 49594067

Uml Diagrams For Hospital Management

60780174 49594067

Wasp Body Parts Diagram Activity

Lab V1 0 0 Ontwerp Lab2lab

Lab 5 All About Air Pressure

Diagram Hr Diagram Lab Activities

  • Download Hr Diagram Lab Activities

    draw.io is free online diagram software for making flowcharts, process diagrams, org charts, UML, ER and network diagrams

    Open and edit diagrams online with Draw.io, a free diagram software supporting various formats and diagram types.

    Create a new diagram, or open an existing diagram in your new tab. To create a new diagram, enter a Diagram Name and click the location where you want to save the file.

    Create flowcharts and diagrams online with this easy to use software.

    Create and edit diagrams with draw.io, a free diagramming tool that integrates seamlessly with Office 365.

    app.diagrams.net

    Easily import diagrams from Lucidchart to diagrams.net or draw.io with this simple tool.

    Access and integrate Google Drive files with Draw.io using the Google Picker tool for seamless diagram creation.

    Clearing Cached version 29.3.4... OK Update Start App

    confEmbedUpload=For a better editing experience, please use the regular draw.io macro to insert a blank diagram, then from (File menu → Import From → Device...) select the file you want to upload and embed.

    3 way switch,3 way switch wiring,3 way switch wiring diagram pdf,3 way wiring diagram,3way switch wiring diagram,4 prong dryer outlet wiring diagram,4 prong trailer wiring diagram,6 way trailer wiring diagram,7 pin trailer wiring diagram with brakes,7 pin wiring diagram,alternator wiring diagram,amp wiring diagram,automotive lighting,cable harness,chevrolet,diagram,dodge,doorbell wiring diagram,ecobee wiring diagram,electric motor,electrical connector,electrical wiring,electrical wiring diagram,ford,fuse,honeywell thermostat wiring diagram,ignition system,kenwood car stereo wiring diagram,light switch wiring diagram,lighting,motor wiring diagram,nest doorbell wiring diagram,nest hello wiring diagram,nest labs,nest thermostat,nest thermostat wiring diagram,phone connector,pin,pioneer wiring diagram,plug wiring diagram,pump,radio,radio wiring diagram,relay,relay wiring diagram,resistor,rj45 wiring diagram,schematic,semi-trailer truck,sensor,seven pin trailer wiring diagram,speaker wiring diagram,starter wiring diagram,stereo wiring diagram,stereophonic sound,strat wiring diagram,switch,switch wiring diagram,telecaster wiring diagram,thermostat wiring,thermostat wiring diagram,trailer brake controller,trailer plug wiring diagram,trailer wiring diagram,user guide,wire,wire diagram,wiring diagram,wiring diagram 3 way switch,wiring harness

    close