Ldr Circuit Diagram 230v

Ldr Circuit Diagram 230v

  • Category : Diagram 230v
  • Post Date : January 26, 2026
Ldr Circuit Diagram 230v 9 out of 10 based on 60 ratings. 30 user reviews.

Ldr Circuit Diagram 230v

Free Circuit Diagrams 4u Simple 230v Led Circuit Diagram

230v Led Driver Circuit

230v 230v Ac Relay Circuit

230v Led Driver Circuit Diagram Working And Applications

D Rudiant Led Light Circuit Diagram 230v

230v Ac Led Driver Circuit Without Transformer

Eeetricks Blogspot Com 230v Ac To 5v Dc Converter Circuit

Wiring Diagram 230v Cscr Start Circuit

Simple Circuits Vineetron 230v To 1 Watt Led Driver

Wiring Panel Simple 12v Fixed Voltage Power Supply

Ac Powered 230v Led Circuit

Led Light Circuit Diagram 230v

Electrical Student Stuff 230v Ac To 5v Dc

Mains Operated Log

Led Light Circuit Diagram 230v

230v 230v Ac Relay Circuit

Wiring Diagram 230v

Wiring Diagram 230v Cscr Start Circuit

Dc To Ac Inverter

Simple Low Power Inverter Circuit 12v Dc To 230v Or 110v

Circuit Diagram 500w 12v To 230v Inverter Circuit Diagram

Circuit Diagram For 230v Ac To 5v Dc

3000w Power Inverter 12v Dc To 230v Ac

Engineering Projects 5v 12v Regulated Power Supply

Free Circuit Diagrams 4u Simple 230v Led Flasher Circuit

Free Circuit Diagrams 4u 230v Led Circuit Diagram

230 V 50hz Ac Or 110v 60hz Main Operated Led Powerful

Free Circuit Diagrams 4u 230v Led Tube Light Circuit Diagram

220v Led Flasher Circuit Simple Transformerless

Directly Drive Led Array From 230v Ac U2013 Circuits Diy

Free Circuit Diagrams 4u 12v To 230v Inverter Circuit Diagram

Mains Operated 25nos Led Lamp 7 Steps With Pictures

Free Circuit Diagrams 4u 230v Led Light

3000 Watt Power Inverter 12v Dc To 230v Ac

100v

230v Led Driver Circuit Diagram Working And Applications

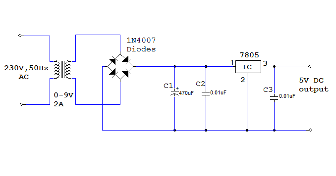
Simple 5v Power Supply Using 7805 Ic From 230v Ac Mains

Free Circuit Diagrams 4u 230v 110v Simple Multivibrator

Diagram Ldr Circuit Diagram 230v

  • Download Ldr Circuit Diagram 230v

    draw.io is free online diagram software for making flowcharts, process diagrams, org charts, UML, ER and network diagrams

    Open and edit diagrams online with Draw.io, a free diagram software supporting various formats and diagram types.

    Create a new diagram, or open an existing diagram in your new tab. To create a new diagram, enter a Diagram Name and click the location where you want to save the file.

    Create flowcharts and diagrams online with this easy to use software.

    Create and edit diagrams with draw.io, a free diagramming tool that integrates seamlessly with Office 365.

    Easily import diagrams from Lucidchart to diagrams.net or draw.io with this simple tool.

    Access and integrate Google Drive files with Draw.io using the Google Picker tool for seamless diagram creation.

    Clearing Cached version 29.3.4... OK Update Start App

    confEmbedUpload=For a better editing experience, please use the regular draw.io macro to insert a blank diagram, then from (File menu → Import From → Device...) select the file you want to upload and embed.

    If you enter personal information into a diagram and perform an action that requires us to send that diagram to a server for processing, your personal data may be processed on that server, but never stored.

    3 way switch,3 way switch wiring,3 way switch wiring diagram pdf,3 way wiring diagram,3way switch wiring diagram,4 prong dryer outlet wiring diagram,4 prong trailer wiring diagram,6 way trailer wiring diagram,7 pin trailer wiring diagram with brakes,7 pin wiring diagram,alternator wiring diagram,amp wiring diagram,automotive lighting,cable harness,chevrolet,diagram,dodge,doorbell wiring diagram,ecobee wiring diagram,electric motor,electrical connector,electrical wiring,electrical wiring diagram,ford,fuse,honeywell thermostat wiring diagram,ignition system,kenwood car stereo wiring diagram,light switch wiring diagram,lighting,motor wiring diagram,nest doorbell wiring diagram,nest hello wiring diagram,nest labs,nest thermostat,nest thermostat wiring diagram,phone connector,pin,pioneer wiring diagram,plug wiring diagram,pump,radio,radio wiring diagram,relay,relay wiring diagram,resistor,rj45 wiring diagram,schematic,semi-trailer truck,sensor,seven pin trailer wiring diagram,speaker wiring diagram,starter wiring diagram,stereo wiring diagram,stereophonic sound,strat wiring diagram,switch,switch wiring diagram,telecaster wiring diagram,thermostat wiring,thermostat wiring diagram,trailer brake controller,trailer plug wiring diagram,trailer wiring diagram,user guide,wire,wire diagram,wiring diagram,wiring diagram 3 way switch,wiring harness

    close