Outdoor Led Display Wiring Diagram

Outdoor Led Display Wiring Diagram

  • Category : Wiring Diagram
  • Post Date : January 26, 2026
Outdoor Led Display Wiring Diagram 9 out of 10 based on 100 ratings. 20 user reviews.

Outdoor Led Display Wiring Diagram

7

8x8 Dot Matrix Led Display Red 3mm Row Cathode

Versatile Led Display 59235

Arduino 8x8 Led Matrix

Arduino Propeller Led Display

Pc Driven Led Display Wiring Diagram Schematic

Led Video Led Video Display Circuit Diagram

Common

Circuit Diagram For Scrolling Text Display On 8x8 Led

Wiring U0026 Diagram Info Interfacing Dot Matrix Led Display

7-segment Led Display

7 Segment Led Digital Clock With Ic Mm5314n

C

Image Result For 4 Digit 7 Segment Display Pin

7

Led Display Circuit Diagrams

Arduino Lesson U2013 8 U00d78 Led Matrix U00ab Osoyoo Com

Seven

Wiring Max7219 On 8 Bit 7 Segment Digital Led Tube Display

7 Segment Display Driver U2013 Circuit Wiring Diagrams

Pcb - Driving 10x10 Led Matrix With Avr

Ethernet Interface For Led Matrix Display

Four Digit 7

Detectors Gt Human Gt Lamp Touch Switch Circuit Diagram

Led Display Circuit Diagrams

Wholesale

Promotion

Led Control Drive Circuit Diagram

Led

Arduino 4

Dot Matrix Led Display Works Based On Gsm

Lab 8 7

Osram Led Tube Wiring Diagram

System Diagrams

Remote 4 Channel Million Color Controller

8x8 Dotmatrix Scrolling Led Display

Led Schematics Wiring Diagram Circuits Schema Electronic

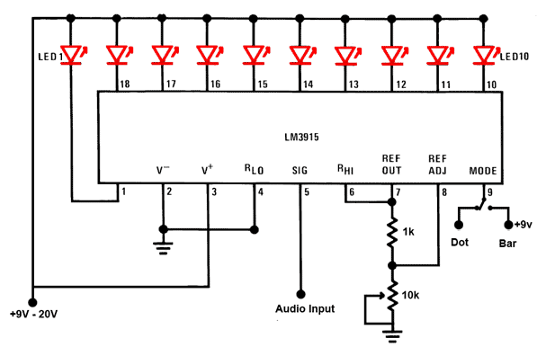
Led Sound Level Display Circuit By Using Ic Lm3915

576x576mm Led Panel For Indoor Fixed Installation Or

Rgb Led Matrix With An Esp8266

Go Look Importantbook E

26 99 - Full Color Rgb Led Matrix Panel

Esquilo Air U0026 5161as 1 Digit 7 Segment Led Tutorial

Circuit Diagram

System Diagrams

General System Diagram For Advertising Led Screen Display

Suncoast Led Displays

Dc 100v 10a Voltmeter Ammeter Blue Red Led Dual Digital

Led Scrolling Display Project Working With Circuit Diagram

Red Led Panel Meter Digital Ammeter Dc 0 To 10a

Embedded Engineering 30 Volts Panel Volt Meter Using Pic Mcu

Sparks N Smoke 70 The 4

Tachometer Circuit Led The Led Display Circuit

Wiring U0026 Diagram Info Interfacing Dot Matrix Led Display

Adjustable Control Circuit For Heating Elements Make

Spinning Rotating Led Display Using Arduino Pov

Pic

Interactive Bike Motion Light And Display

0 56 Inch Dc 0 30 200v 3 Wire Led Voltmeter Digital

Diagram Outdoor Led Display Wiring Diagram

  • Download Outdoor Led Display Wiring Diagram

    draw.io is free online diagram software for making flowcharts, process diagrams, org charts, UML, ER and network diagrams

    Open and edit diagrams online with Draw.io, a free diagram software supporting various formats and diagram types.

    Create a new diagram, or open an existing diagram in your new tab. To create a new diagram, enter a Diagram Name and click the location where you want to save the file.

    Create flowcharts and diagrams online with this easy to use software.

    Create and edit diagrams with draw.io, a free diagramming tool that integrates seamlessly with Office 365.

    Easily import diagrams from Lucidchart to diagrams.net or draw.io with this simple tool.

    Access and integrate Google Drive files with Draw.io using the Google Picker tool for seamless diagram creation.

    Clearing Cached version 29.3.4... OK Update Start App

    confEmbedUpload=For a better editing experience, please use the regular draw.io macro to insert a blank diagram, then from (File menu → Import From → Device...) select the file you want to upload and embed.

    If you enter personal information into a diagram and perform an action that requires us to send that diagram to a server for processing, your personal data may be processed on that server, but never stored.

    3 way switch,3 way switch wiring,3 way switch wiring diagram pdf,3 way wiring diagram,3way switch wiring diagram,4 prong dryer outlet wiring diagram,4 prong trailer wiring diagram,6 way trailer wiring diagram,7 pin trailer wiring diagram with brakes,7 pin wiring diagram,alternator wiring diagram,amp wiring diagram,automotive lighting,cable harness,chevrolet,diagram,dodge,doorbell wiring diagram,ecobee wiring diagram,electric motor,electrical connector,electrical wiring,electrical wiring diagram,ford,fuse,honeywell thermostat wiring diagram,ignition system,kenwood car stereo wiring diagram,light switch wiring diagram,lighting,motor wiring diagram,nest doorbell wiring diagram,nest hello wiring diagram,nest labs,nest thermostat,nest thermostat wiring diagram,phone connector,pin,pioneer wiring diagram,plug wiring diagram,pump,radio,radio wiring diagram,relay,relay wiring diagram,resistor,rj45 wiring diagram,schematic,semi-trailer truck,sensor,seven pin trailer wiring diagram,speaker wiring diagram,starter wiring diagram,stereo wiring diagram,stereophonic sound,strat wiring diagram,switch,switch wiring diagram,telecaster wiring diagram,thermostat wiring,thermostat wiring diagram,trailer brake controller,trailer plug wiring diagram,trailer wiring diagram,user guide,wire,wire diagram,wiring diagram,wiring diagram 3 way switch,wiring harness

    close