Sap Ecc 60 Diagram

Sap Ecc 60 Diagram

  • Category : 60 Diagram
  • Post Date : January 26, 2026
Sap Ecc 60 Diagram 9 out of 10 based on 30 ratings. 30 user reviews.

Sap Ecc 60 Diagram

Antique Radio Forums U2022 View Topic

Honda Ex350 A Generator Jpn Vin Ecc

79605-tx4-a01zc

42310-tk5-a02

Front Fender For 1999 Suzuki Lt Canada E3 E28 Sales Region

Oreck Xl21

Pedal Kick Starter Arm For 1990 Honda Xr200

Heat Exchanger For Volvo Penta Tamd63p

Manual Transmission Transaxle U0026 Fitting For 1999

Front Fork Damper For 2000 Suzuki Gsf250

38231-sfy-003 70a

Honda Ex350 A A Generator Jpn Vin Ecc

Evinrude 60 Hp Electric Diagram Wiring Wiring Diagram Images

6w Tube Amplifier Project Single Ended El84 6p43p Ecc83 Circuit

Genuine Honda Filter Housing 17244

Tensile Stress And Crack Width Vs Strain Relationship Of A Lightweight

Dixon Ztr 8026d 2003 Parts Diagram For Chassis

Gisclient

Takvifte Dva 355 Ecc

54 W 200 W Peak Audio Amplifier Power Supply

Sap Modules Diagram

Lecture-2 Environmental Laws And Policies In Bangladesh

Eds

Evinrude 60 Hp Electric Diagram Wiring Wiring Diagram Images

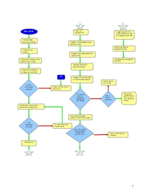
Working Procedure Sap Bw Testing

Arch It Piotr Zybura On Behance

Tung Bildung

Until The Mid

Rare

Pin On Pain Control

Mv Expo

T9300-tm55

A Mixing Of Engineered Cementitious Composites Ecc In A

Evinrude 60 Hp Electric Diagram Wiring Wiring Diagram Images

Ecc Climate Control Temp Sensor Measurements Made Easier - Page 2

Technical Data

21210-rmh-000

Buy 4 Ports Photocell Sensor Unit 25 - 400 Preset Lux Off Value 220 - 240v Ac

Ewus Or U0026 39 Earn While U Sleep U0026 39 Is A Method Based On Chart Symmetry In The Market The Lower Blue

55926ac6a4f3498960927106fbeade1510b221d8

31230-rna-a61

Sap Ecc 6 0 Pm Configuration Manual

Honda Ex350 A Generator Jpn Vin Ecc

44500-ta0-a10

Leak Circuits

30 X 30 Frame Tent Installation Instructions

Creating Nat Rules For Vyatta Vrouter

Pin By Dwg U0130ndir On U00c7e U015fitli Dwgler

Dixon 2700

4312639000

05033224ab

Ellsworth Equestrian Center

Steering For 1994 4gg3

Elea 85 Pendant By Bover U2014

Clutch For 2001 Honda Cr

U30c9 U7d20 U4eba U306b U3088 U308b U30d5 U30e9 U30a4 U30c8 U30d7 U30e9 U30f3 U4f5c U6210 U30fb U30fb U30fb U306e U5dfb

Restored Spitfire Fetches Record U00a33 106 500 At Auction

Hexagon From Square

Trane Xe90 Troubleshooting

Solved Draw All 4 Vector Diagrams To Scale And Determine

Diagram Sap Ecc 60 Diagram

  • Download Sap Ecc 60 Diagram

    draw.io is free online diagram software for making flowcharts, process diagrams, org charts, UML, ER and network diagrams

    Open and edit diagrams online with Draw.io, a free diagram software supporting various formats and diagram types.

    Create a new diagram, or open an existing diagram in your new tab. To create a new diagram, enter a Diagram Name and click the location where you want to save the file.

    Create flowcharts and diagrams online with this easy to use software.

    Easily import diagrams from Lucidchart to diagrams.net or draw.io with this simple tool.

    Create and edit diagrams with draw.io, a free diagramming tool that integrates seamlessly with Office 365.

    app.diagrams.net

    Access and integrate Google Drive files with Draw.io using the Google Picker tool for seamless diagram creation.

    Clearing Cached version 29.3.4... OK Update Start App

    7.2 The Software will initiate transfers of data forming part of the Diagrams (“Diagram Data”) to services supplied by third parties when you expressly request conversion of Diagrams: a. to another supported file format; and b. to PDF format.

    3 way switch,3 way switch wiring,3 way switch wiring diagram pdf,3 way wiring diagram,3way switch wiring diagram,4 prong dryer outlet wiring diagram,4 prong trailer wiring diagram,6 way trailer wiring diagram,7 pin trailer wiring diagram with brakes,7 pin wiring diagram,alternator wiring diagram,amp wiring diagram,automotive lighting,cable harness,chevrolet,diagram,dodge,doorbell wiring diagram,ecobee wiring diagram,electric motor,electrical connector,electrical wiring,electrical wiring diagram,ford,fuse,honeywell thermostat wiring diagram,ignition system,kenwood car stereo wiring diagram,light switch wiring diagram,lighting,motor wiring diagram,nest doorbell wiring diagram,nest hello wiring diagram,nest labs,nest thermostat,nest thermostat wiring diagram,phone connector,pin,pioneer wiring diagram,plug wiring diagram,pump,radio,radio wiring diagram,relay,relay wiring diagram,resistor,rj45 wiring diagram,schematic,semi-trailer truck,sensor,seven pin trailer wiring diagram,speaker wiring diagram,starter wiring diagram,stereo wiring diagram,stereophonic sound,strat wiring diagram,switch,switch wiring diagram,telecaster wiring diagram,thermostat wiring,thermostat wiring diagram,trailer brake controller,trailer plug wiring diagram,trailer wiring diagram,user guide,wire,wire diagram,wiring diagram,wiring diagram 3 way switch,wiring harness

    close