Solar Panel W Blocking Diode 12v Wiring Diagram

Solar Panel W Blocking Diode 12v Wiring Diagram

  • Category : Wiring Diagram
  • Post Date : January 27, 2026
Solar Panel W Blocking Diode 12v Wiring Diagram 9 out of 10 based on 60 ratings. 60 user reviews.

Solar Panel W Blocking Diode 12v Wiring Diagram

Weekend Project Automatic Anchor Light

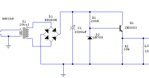
Wiring Panel Simple 12v Fixed Voltage Power Supply

How To Get Connection From Solar Panel Back Side Of Pv

Blocking Diode Wiring Diagram For

Half Wave Voltage Doubler Voltage

Blocking Diode Wiring Diagram For

Diy Lab Bench Power Supply

Make The Harbor Freight 45w Solar Panel Charge Controller

Ltc4357 Solar Panel Charging 12v Battery Through Ideal

Digital Led Pwm 10a 12v 24v Solar Panel Charger Controller

Main Breaker Panel Wiring Diagram Residential

Charge Controller Wiring Diagram For Diy Wind Turbine Or

What Is The Function Of The Diode In A Solar Panel

Blocking Diode And Bypass Diode For Solar Panels

Half Wave Voltage Doubler Voltage

24 Volt Digital Charge Controller Brake Switch Divert

12v 4a Solar Photovoltaic Battery Charger

12v Acc W Relay

Blue Sea Systems-blue Sea Systems St Blade Fuse Block

20pc Bypass Blocking Rectifier Diode Tv Solar Panel

Scematic Diagram Panel Simple Inverter Circuit Diagram 1000w

Circuit

Solar Battery Charger Circuit With Voltage Regulator

Solar Panel 12 Volt 1 5 W W Leads U0026 Blocking Diode

Midsummer Energy

Instant Power Supply Ips System With Load Priority

2017 Wholesale 15a Amp Bypass Blocking Diode For Diy

15w 20w 25w Solar Panel For 12v Battery W 4m Cable Block

50pcs Lot 1n5349b Diode Zener 12v 5w Do15

U22b920pcs Schottky Barrier U2116 Diode Diode 15a 45v Rectifier

Di

Motorola Stud Mounted Diode

25a 1000v Blocking Diode Wind Generator Solar Panel 25 Amp

5w 12v Solar Panel Charger Top Up C W 4m Cable Block Diode

60a 1000v Blocking Diode Wind Generator Solar Panel 60 Amp

Fuse Box Wiring Diagram

5

Top 10 Schottky Diodes Of 2019

Go Look Importantbook Signal Tracer To Seek Interference

Solar Panel To Battery Switch Circuit

Half Wave Voltage Doubler Voltage

Imars U2122 12 Way Fuse Box 12v 32v Circuit Standard Blade

Half Wave Voltage Doubler Voltage

Solar Powered Led

Solar Panel Wiring Diagrams - Page 9

Electric Subaru

Regulated 12 Volt Supply Circuit Diagram

Wiring An Aux Fuse Block Relays And Switches In A 2016

Voltage Current Equation Voltage

Pin On Power Supply Circuits

Automotive Alternators U2013 Internal Circuit And Output

Leory Solar Panel 12v 10w Polycrystalline Transparent

Basic Electronics On Twitter U0026quot This Is The Way To Connect

Safety Ground Mechanical Electrical

Audio Circuits Mechanical Electrical

Acc Fuse Block Install - Polaris Rzr Forum

How To Make A Solar

Acc Fuse Block Install - Polaris Rzr Forum

Automotive Wiring Diagram Electronic Circuit Wiring

Chapter Diagrams Schematics And Pictorials

Diagram Solar Panel W Blocking Diode 12v Wiring Diagram

  • Download Solar Panel W Blocking Diode 12v Wiring Diagram

    draw.io is free online diagram software for making flowcharts, process diagrams, org charts, UML, ER and network diagrams

    Open and edit diagrams online with Draw.io, a free diagram software supporting various formats and diagram types.

    Create a new diagram, or open an existing diagram in your new tab. To create a new diagram, enter a Diagram Name and click the location where you want to save the file.

    Create flowcharts and diagrams online with this easy to use software.

    Create and edit diagrams with draw.io, a free diagramming tool that integrates seamlessly with Office 365.

    Easily import diagrams from Lucidchart to diagrams.net or draw.io with this simple tool.

    Access and integrate Google Drive files with Draw.io using the Google Picker tool for seamless diagram creation.

    Clearing Cached version 29.3.4... OK Update Start App

    confEmbedUpload=For a better editing experience, please use the regular draw.io macro to insert a blank diagram, then from (File menu → Import From → Device...) select the file you want to upload and embed.

    If you enter personal information into a diagram and perform an action that requires us to send that diagram to a server for processing, your personal data may be processed on that server, but never stored.

    3 way switch,3 way switch wiring,3 way switch wiring diagram pdf,3 way wiring diagram,3way switch wiring diagram,4 prong dryer outlet wiring diagram,4 prong trailer wiring diagram,6 way trailer wiring diagram,7 pin trailer wiring diagram with brakes,7 pin wiring diagram,alternator wiring diagram,amp wiring diagram,automotive lighting,cable harness,chevrolet,diagram,dodge,doorbell wiring diagram,ecobee wiring diagram,electric motor,electrical connector,electrical wiring,electrical wiring diagram,ford,fuse,honeywell thermostat wiring diagram,ignition system,kenwood car stereo wiring diagram,light switch wiring diagram,lighting,motor wiring diagram,nest doorbell wiring diagram,nest hello wiring diagram,nest labs,nest thermostat,nest thermostat wiring diagram,phone connector,pin,pioneer wiring diagram,plug wiring diagram,pump,radio,radio wiring diagram,relay,relay wiring diagram,resistor,rj45 wiring diagram,schematic,semi-trailer truck,sensor,seven pin trailer wiring diagram,speaker wiring diagram,starter wiring diagram,stereo wiring diagram,stereophonic sound,strat wiring diagram,switch,switch wiring diagram,telecaster wiring diagram,thermostat wiring,thermostat wiring diagram,trailer brake controller,trailer plug wiring diagram,trailer wiring diagram,user guide,wire,wire diagram,wiring diagram,wiring diagram 3 way switch,wiring harness

    close