Wiring Diagram Lampu Emergency

Wiring Diagram Lampu Emergency

  • Category : Lampu Emergency
  • Post Date : January 26, 2026
Wiring Diagram Lampu Emergency 9 out of 10 based on 100 ratings. 20 user reviews.

Wiring Diagram Lampu Emergency

Meservice Emergency Lamp

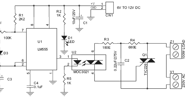
Circuit Diagram Rangkaian Lampu Led Emergency

Diagram Wiring Diagram Lampu Tl Led Full Version Hd

Mini Emergency Led Light Circuit

Wirkam Blog Converter Dc To Ac

Sistem Pemadam Api Dan Pengindera Api

Rangkaian Direct Online Stater Dol

Sekedar Berbagi Ilmu Rangkaian Led Sederhana

Wirkam Blog Converter Dc

Wirkam Blog Simbol Komponen Elektronika

Rangkaian Inverter 12 Vdc Ke 220 Vac

Wirkam Blog Rangkaian Led Berkedip

Jm Electro High Power Amplifier Mj15003 15004

Imam Tech Innovation Jam Menggunakan Ic Atmega 16 Dan Lcd

Diagram Wiring Diagram Lampu Emergency

  • Download Wiring Diagram Lampu Emergency

    draw.io is free online diagram software for making flowcharts, process diagrams, org charts, UML, ER and network diagrams

    Open and edit diagrams online with Draw.io, a free diagram software supporting various formats and diagram types.

    Create a new diagram, or open an existing diagram in your new tab. To create a new diagram, enter a Diagram Name and click the location where you want to save the file.

    Create flowcharts and diagrams online with this easy to use software.

    Create and edit diagrams with draw.io, a free diagramming tool that integrates seamlessly with Office 365.

    Easily import diagrams from Lucidchart to diagrams.net or draw.io with this simple tool.

    Access and integrate Google Drive files with Draw.io using the Google Picker tool for seamless diagram creation.

    Clearing Cached version 29.3.4... OK Update Start App

    confEmbedUpload=For a better editing experience, please use the regular draw.io macro to insert a blank diagram, then from (File menu → Import From → Device...) select the file you want to upload and embed.

    If you enter personal information into a diagram and perform an action that requires us to send that diagram to a server for processing, your personal data may be processed on that server, but never stored.

    3 way switch,3 way switch wiring,3 way switch wiring diagram pdf,3 way wiring diagram,3way switch wiring diagram,4 prong dryer outlet wiring diagram,4 prong trailer wiring diagram,6 way trailer wiring diagram,7 pin trailer wiring diagram with brakes,7 pin wiring diagram,alternator wiring diagram,amp wiring diagram,automotive lighting,cable harness,chevrolet,diagram,dodge,doorbell wiring diagram,ecobee wiring diagram,electric motor,electrical connector,electrical wiring,electrical wiring diagram,ford,fuse,honeywell thermostat wiring diagram,ignition system,kenwood car stereo wiring diagram,light switch wiring diagram,lighting,motor wiring diagram,nest doorbell wiring diagram,nest hello wiring diagram,nest labs,nest thermostat,nest thermostat wiring diagram,phone connector,pin,pioneer wiring diagram,plug wiring diagram,pump,radio,radio wiring diagram,relay,relay wiring diagram,resistor,rj45 wiring diagram,schematic,semi-trailer truck,sensor,seven pin trailer wiring diagram,speaker wiring diagram,starter wiring diagram,stereo wiring diagram,stereophonic sound,strat wiring diagram,switch,switch wiring diagram,telecaster wiring diagram,thermostat wiring,thermostat wiring diagram,trailer brake controller,trailer plug wiring diagram,trailer wiring diagram,user guide,wire,wire diagram,wiring diagram,wiring diagram 3 way switch,wiring harness

    close