Wiring Diagram Pengisian

Wiring Diagram Pengisian

  • Category : Diagram Pengisian
  • Post Date : January 26, 2026
Wiring Diagram Pengisian 9 out of 10 based on 30 ratings. 20 user reviews.

Wiring Diagram Pengisian

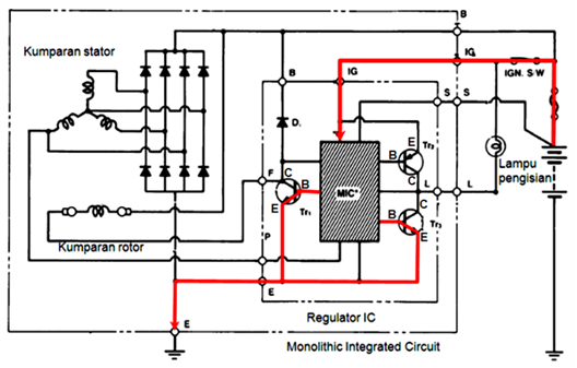
Regulator Sistem Pengisian Tipe Konvensional

Terminal Pada Alternator

Automotive

Penyebab Lampu Chg Indikator Pengisian Menyala Terus Saat Mesin Hidup

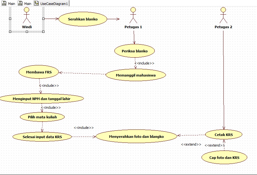
Use Case Dan Diagram Sequence

Diagram Pengisian Baterai Sepeda Motor

Aki Dan Sistem Pengisian

Charging System Ruri

Sistem Pengisian Sepeda Motor Pengertian Diagram Cara Kerja

Scatter Dream Tugas 4 - Uml Part 2

Diagram Alur Pembelian Pulsa Dan Pengisian Krs

M Maulana Syahputra Sistem Pengisian

Diagram Kelistrikan Ac Mobil

Charging System Ruri

Altenator Schematic Diagram

Charging System Ruri

Charging System Ruri

Charging System Ruri

Kumpulan Otomania Sistem Pengapian

Diagram Jalur Pengapian Dan Pengisian Di Yamaha Rx King

Mekatronika Manakarra Lampu Lalu

Gambar Wering Diagram Sistem Penerangan Sepeda Motor Honda Terbaik

Belajar Rangkaian Sistem Pengisian Supra X 125

Cara Kerja Sistem Pengisian Dengan Regulator Ic

Milenium Motor Limboto Fullwaving Kawasaki Ninja 150r

Blog Teknik U0026 Vokasi Program Plc Untuk Kontrol Pengisian 3 Tangki Bbm

Bahas Kelistrikan Wiring Harness U2013 Part2

Proses Penggantian Packing Pada Transformator

Uml Sistem Informasi

Diagram Pengisian Baterai Sepeda Motor

Ilmu Pengetahuan Dasar Motor Diagram Kelistrikan Mio

Sistem Komponen Mesin Mobil Sistem Pengisian Baterai

Contoh Diagram Use Case

Permasalahan Kelistrikan Suzuki Thunder 250 Gs250x Kerap Para Biker Penyem

Media Pembelajaran Diagram Mnemonic Pengisian Orbital Ucle Wigly

Beni Ariyanto Data Flow Diagram Dfd

Charging System Ruri

Use Case U0026 Sequence

Bahas Kelistrikan Wiring Harness U2013 Part2

Contoh Aplikasi Pengisian Botol

Pengatar Sistem Kontrol Kendali

Anggi Suprayogi Sistem Pengisian Pada Sepeda Motor

Aplikasi E

Just Nuning Khanif 2 Analisa Sistem Di Universitas Gunadarma

Cara Kerja Kelistrikan Ac Mobil Wiring Diagram Sistem Ac Mobil K Pengertian Dinamo Starter

April 2013

Use Case Dan Diagram Sequence

Diagram Mnemonic Pao Fang Yi

Ndikutcherzone October 2012

Flip Flop Dengan Diagram Ladder

Agung Prayoghi Tugas E

Mengenali Sistem Pengisian Pada Mobil

Diagram Wiring Diagram Pengisian

  • Download Wiring Diagram Pengisian

    draw.io is free online diagram software for making flowcharts, process diagrams, org charts, UML, ER and network diagrams

    Open and edit diagrams online with Draw.io, a free diagram software supporting various formats and diagram types.

    Create a new diagram, or open an existing diagram in your new tab. To create a new diagram, enter a Diagram Name and click the location where you want to save the file.

    Create flowcharts and diagrams online with this easy to use software.

    Create and edit diagrams with draw.io, a free diagramming tool that integrates seamlessly with Office 365.

    Easily import diagrams from Lucidchart to diagrams.net or draw.io with this simple tool.

    Access and integrate Google Drive files with Draw.io using the Google Picker tool for seamless diagram creation.

    Clearing Cached version 29.3.4... OK Update Start App

    confEmbedUpload=For a better editing experience, please use the regular draw.io macro to insert a blank diagram, then from (File menu → Import From → Device...) select the file you want to upload and embed.

    If you enter personal information into a diagram and perform an action that requires us to send that diagram to a server for processing, your personal data may be processed on that server, but never stored.

    3 way switch,3 way switch wiring,3 way switch wiring diagram pdf,3 way wiring diagram,3way switch wiring diagram,4 prong dryer outlet wiring diagram,4 prong trailer wiring diagram,6 way trailer wiring diagram,7 pin trailer wiring diagram with brakes,7 pin wiring diagram,alternator wiring diagram,amp wiring diagram,automotive lighting,cable harness,chevrolet,diagram,dodge,doorbell wiring diagram,ecobee wiring diagram,electric motor,electrical connector,electrical wiring,electrical wiring diagram,ford,fuse,honeywell thermostat wiring diagram,ignition system,kenwood car stereo wiring diagram,light switch wiring diagram,lighting,motor wiring diagram,nest doorbell wiring diagram,nest hello wiring diagram,nest labs,nest thermostat,nest thermostat wiring diagram,phone connector,pin,pioneer wiring diagram,plug wiring diagram,pump,radio,radio wiring diagram,relay,relay wiring diagram,resistor,rj45 wiring diagram,schematic,semi-trailer truck,sensor,seven pin trailer wiring diagram,speaker wiring diagram,starter wiring diagram,stereo wiring diagram,stereophonic sound,strat wiring diagram,switch,switch wiring diagram,telecaster wiring diagram,thermostat wiring,thermostat wiring diagram,trailer brake controller,trailer plug wiring diagram,trailer wiring diagram,user guide,wire,wire diagram,wiring diagram,wiring diagram 3 way switch,wiring harness

    close