Wiring Diagram Sistem Mobil

Wiring Diagram Sistem Mobil

  • Category : Sistem Mobil
  • Post Date : January 27, 2026
Wiring Diagram Sistem Mobil 9 out of 10 based on 80 ratings. 70 user reviews.

Wiring Diagram Sistem Mobil

Membersihkan Throttle Body Yaris Dan New Limo

Penyebab Ac Mobil Tidak Dingin Dan Cara Memperbaiki - Rotary Bintaro

Diagram Coal Handling Sistem

Perancangan Uml Sistem Informasi Rental Mobil

Tutorial Membuat Erd Sistem Informasi Rental Film

Blog Teknik U0026 Vokasi Diagram Kontrol Pada Sistem Kontrol Elektromagnetik

Studi Kasus Penyewaan Mobil Pt Bendi Car U2013 Fuji On Fire

Gambar Rangkaian Sistem Starter Mobil Dengan Relay U2013 Situs Oto

Ahmad U0026 39 S Blogspot Cara Mendapatkan Oksigen Cair Nitrogen Cair Dan Argon Cair Dari Udara Bebas

Cbis Computer Based Information System Flowchart

Basic Car Engine Parts Diagram

Microcontroller

Kulkas Dan Cara Kerja Nya

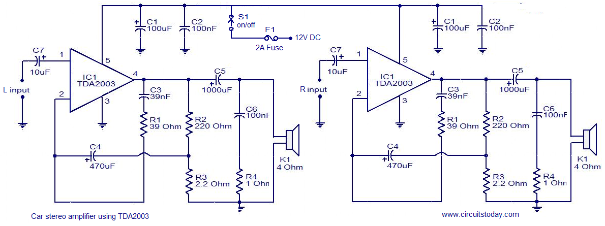
Rangkaian Elektronika Power Amplifier 20w Menggunakan Tda 2003

Diagram Wiring Diagram Sistem Mobil

  • Download Wiring Diagram Sistem Mobil

    draw.io is free online diagram software for making flowcharts, process diagrams, org charts, UML, ER and network diagrams

    Open and edit diagrams online with Draw.io, a free diagram software supporting various formats and diagram types.

    Create a new diagram, or open an existing diagram in your new tab. To create a new diagram, enter a Diagram Name and click the location where you want to save the file.

    Create flowcharts and diagrams online with this easy to use software.

    Create and edit diagrams with draw.io, a free diagramming tool that integrates seamlessly with Office 365.

    Easily import diagrams from Lucidchart to diagrams.net or draw.io with this simple tool.

    Access and integrate Google Drive files with Draw.io using the Google Picker tool for seamless diagram creation.

    Clearing Cached version 29.3.4... OK Update Start App

    confEmbedUpload=For a better editing experience, please use the regular draw.io macro to insert a blank diagram, then from (File menu → Import From → Device...) select the file you want to upload and embed.

    If you enter personal information into a diagram and perform an action that requires us to send that diagram to a server for processing, your personal data may be processed on that server, but never stored.

    3 way switch,3 way switch wiring,3 way switch wiring diagram pdf,3 way wiring diagram,3way switch wiring diagram,4 prong dryer outlet wiring diagram,4 prong trailer wiring diagram,6 way trailer wiring diagram,7 pin trailer wiring diagram with brakes,7 pin wiring diagram,alternator wiring diagram,amp wiring diagram,automotive lighting,cable harness,chevrolet,diagram,dodge,doorbell wiring diagram,ecobee wiring diagram,electric motor,electrical connector,electrical wiring,electrical wiring diagram,ford,fuse,honeywell thermostat wiring diagram,ignition system,kenwood car stereo wiring diagram,light switch wiring diagram,lighting,motor wiring diagram,nest doorbell wiring diagram,nest hello wiring diagram,nest labs,nest thermostat,nest thermostat wiring diagram,phone connector,pin,pioneer wiring diagram,plug wiring diagram,pump,radio,radio wiring diagram,relay,relay wiring diagram,resistor,rj45 wiring diagram,schematic,semi-trailer truck,sensor,seven pin trailer wiring diagram,speaker wiring diagram,starter wiring diagram,stereo wiring diagram,stereophonic sound,strat wiring diagram,switch,switch wiring diagram,telecaster wiring diagram,thermostat wiring,thermostat wiring diagram,trailer brake controller,trailer plug wiring diagram,trailer wiring diagram,user guide,wire,wire diagram,wiring diagram,wiring diagram 3 way switch,wiring harness

    close